泸州老窖-江南大学国宝生态研究协同创新中心 张宿义团队联合毛健团队在国际期刊Food Bioscience(Q1,IF=4.8)上发表了题为“Distance decay pattern of fermented-related microorganisms in the sauce-flavor Baijiu producing region(酱香型白酒产区发酵相关微生物的距离衰减规律)”的研究论文,重点剖析了酱香型白酒的区域微生物模型,全面阐明了发酵过程与环境的相互作用,为泸州“浓酱双优”产区建设提供重要环境微生态理论支撑。本论文获得国家自然科学基金项目(32072205,22138004)、四川省博士后流动站的资助。

文章背景
文章作者
研究亮点
(1)产地真菌对发酵的贡献较大。
(2)发酵谷物和大曲是环境菌群的主要来源。
(3)发酵过程对酿酒厂50米远的环境的驯化程度较低。
(4)非生物因素和微生物相互作用导致微生物差异。
图文赏析

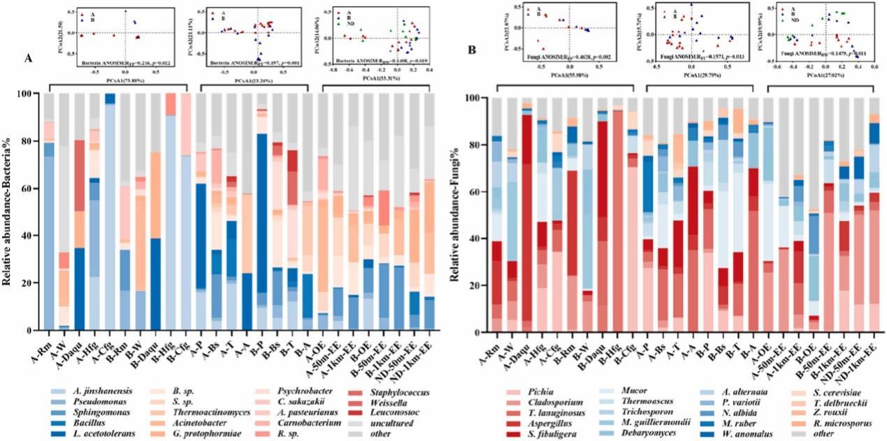
图1 酿造微生态中微生物群落的组成。细菌群落组成(A)。真菌群落组成(B)。以上PCoA结果代表了A和B酒厂在相同环境下的差异

图2 三种不同环境微生态的差异。不同环境下细菌(A)和真菌(B)组成的线性判别效应大小(LEfSe)分析。细菌(C)和真菌群落(D)随地理距离的变化
原文链接:https://doi.org/10.1016/j.fbio.2022.102305